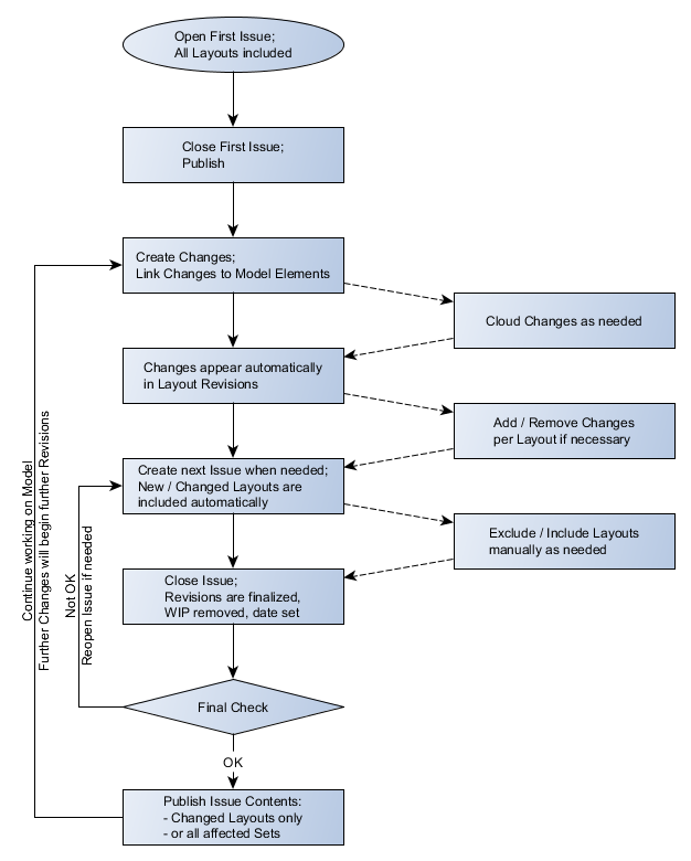
Fluxo de Trabalho da Gestão da Revisão

Este gráfico e o sumário que se segue, descrevem um fluxo de trabalho da gestão da Revisão que tira partido das funcionalidades que automatizam as suas Revisões de Layout. Para que este automatismo funcione, deverá colocar as Alterações que estejam vinculadas aos elementos do modelo. Desta forma, a todos os Layouts afectados por estas Alterações é fornecido automaticamente um novo número de Revisão.

revision_workflow_detailed.png 

Fases do Fluxo de Trabalho:

Primeira Edição

Criar a primeira Edição. Isto inclui tipicamente todos os Layouts no seu projecto.

Fechar a Edição.

Alterações e Revisões

O ARCHICAD regista automaticamente as suas alterações nas Revisões do Layout, desde que as suas Alterações estejam vinculadas a elementos e que os Desenhos nos Layouts estejam actualizados.

À medida que o projecto se desenvolve, crie entradas e ligue-as aos elementos no modelo (utilize Marcadores e/ou Nuvens, se pretender).

Estas Alterações são automaticamente adicionadas ao Histórico de Revisão de Layouts de cada Layout afectado pela Alteração; isto é, cada Layout contém um elemento que está vinculado a uma Alteração.

Uma nova Revisão de Layout é automaticamente criada logo que as novas Alterações surjam desde a sua última edição.

Aparece-á uma alteração em todos os Layouts que seja afectados, mas apenas numa única Revisão de um determinado Layout.

Alterações de qualquer natureza também podem ser adicionadas manualmente a uma Revisão de Layout.

Apenas a última Revisão de um determinado Layout é editável. Os dados (e alterações) da Revisão de qualquer Layout anterior, já editado não pode ser modificado.

Edições Subsequentes

Efectuar uma Actualização do Desenho para todo o Livro de Layouts.

Criar a próxima Edição. Todos os Layouts que tenham uma nova Revisão desde a última edição, e todos os Layouts novos são automaticamente incluídos na Segunda Edição.

Remover quaisquer Layouts desnecessários da segunda Edição.

Fechar e Publicar Edição

Fechar a Edição. As Revisões do Layout estão agora finalizadas.

Rever os conteúdos da Edição. Se vir problemas, pode reabrir a Edição, arranjá-la e, em seguida voltar a fechá-la.

Publicar os conteúdos da Edição do Publicador (ou todos os Conjuntos Publicadores afectados, ou apenas os Layouts alterados no Conjunto Publicador actual

Continuar a trabalhar no modelo. A cada alteração adicional num Layout será automaticamente criada uma Revisão de Layout nova.