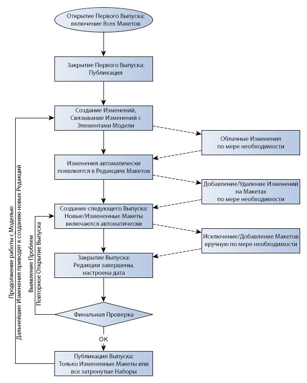
Рабочий Процесс Управления Редакциями

Эта схема и все последующие пояснения описывают рабочий процесс Управления Редакциями, основанный на автоматическом отслеживании Редакций Макетов. Для автоматизации процесса необходимо создание Изменений, связанных с элементами модели. Таким образом, все Макеты, относящиеся к этим Изменениям, автоматически получают новый номер Редакции.

revision_workflow_detailed.png 

Стадии Рабочего процесса:

Первый Выпуск

Создайте Первый Выпуск. Чаще всего он содержит все Макеты проекта.

Закройте Выпуск.

Изменения и Редакции

ARCHICAD автоматически отслеживает изменения в Редакциях Макетов, при условии, что Изменения привязаны к элементам, и при условии того, что размещенные в Макетах Чертежи обновлены.

По мере разработки проекта, создавайте записи Изменений и привязывайте их к элементам модели (используя Маркеры и/или Облака при желании).

Эти Изменения автоматически добавляются в Историю Редакций каждого Макета, связанного с Изменениями: то есть, в каждый Макет, содержащий элемент, к которому привязано Изменение.

Новая Редакция Макета создается автоматически, как только в уже выпущенном Макете появляется новое Изменение.

Изменение будет отображаться в каждом Макете, который оно затрагивает, но только в одной единственной Редакции данного Макета.

Можно также добавлять вручную Изменения в Редакции Макетов.

Возможна правка только последней Редакции любого конкретного Макета. Правка данных любой предыдущей Редакции (и изменения) уже выпущенного Макета не допускается.

Последующие Выпуски

Обновите Чертежи всей Книги Макетов.

Создайте следующий Выпуск. Во второй Выпуск автоматически включаются все макеты, для которых существует новая Редакция с момента предыдущего Выпуска, плюс любые новые Макеты.

Удалите любые ненужные Макеты из второго Выпуска.

Закрытие и Публикация Выпуска

Закройте Выпуск. Редакции Макетов теперь завершены.

Проверьте содержимое Выпуска. При обнаружении проблем можно повторно открыть Выпуск, исправить их, а затем снова закрыть Выпуск.

Опубликуйте содержимое Выпуска, воспользовавшись Издателем (можно опубликовать каждый затронутый Набор Издателя или только измененные Макеты текущего Набора Издателя.)

Продолжите работу над моделью. Любое дальнейшее изменение Макетов приведет к автоматическому созданию новой Редакции Макетов.