版本管理工作流

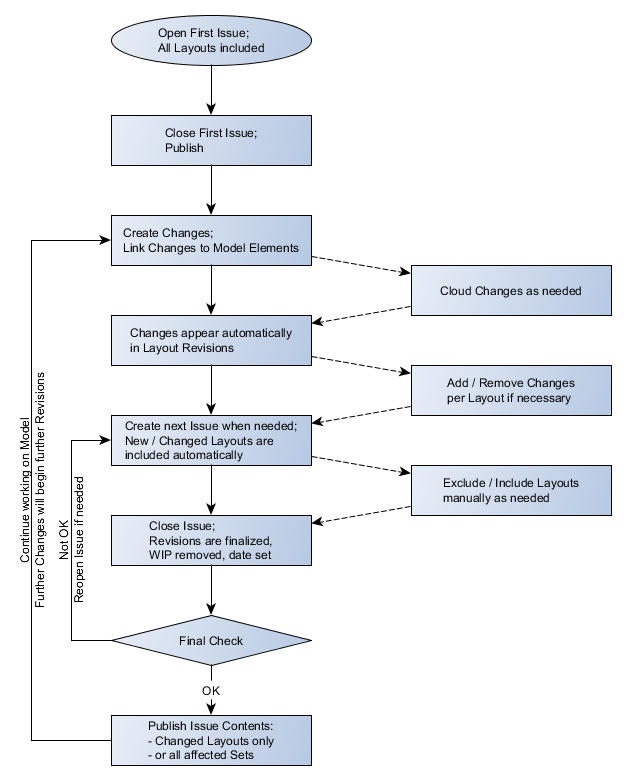
改图表及以下的概述,描述了利用ARCHICAD功能让您的布图版本自动化的版本管理工作流。对于这种全自动的工作,您必须放置连接到模型元素的变更。这样,受这些变化影响的所有布图将自动给出一个新的版本号。

revision_workflow_detailed.png 

工作流的阶段:

首次发布

创建第一个发布 这通常包含您项目中的所有布图。

关闭发布

变更和修订

如果您的变更被链接到元素上,并且如果布图上的图形是最新的时,ARCHICAD自动追踪在布局修订中的变更。

锁着项目的发展,创建变更条目并将它们链接到模型中的元素上 (如果需要,使用标记和/或云)。

这些变更将被自动添加到受变更影响的每个布图的布图修订历史中:即,每个布图都包含链接到变更的元素。

因为它是最新发布的,当一个新变更出现时,一个新的布图修订将被自动创建。

变更将出现在受影响的每个布图中,但是只在给定布图的单个修订上。

任何性质的变更也能被手动添加到布图修订中。

只有任意给定布图的最新修订是可编辑的。任何较早的修订日期(和变更),已经发布的布图不能被变更。

随后的发布

对整个图册进行图形更新。

创建下一个发布。从先前发布以后的拥有新修订的所有布图,加上任何新的布图,将自动保存在第二个发布中。

从第二个发布中删除不需要的布图。

关闭和出版发布

关闭发布 布局修订定稿。

检查发布的内容。如果您看到问题,您可以重新打开发布,处理它并再次关闭。

发布器中的发布内容 (或者是每个受影响的发布器集,或者只是在当前发布器集中变更的布图。)

在模型中继续工作。布图中任意进一步的变更将自动生成一个新的布图修订。