Procedura zarządzania rewizją

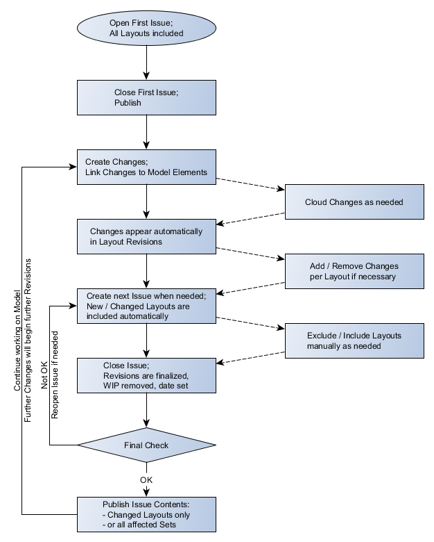
W poniższej tabeli i podsumowaniu opisano procedurę zarządzania rewizjami, która wykorzystuje funkcje dostępne w ARCHICADzie do zautomatyzowania rewizji arkuszy. Aby taka automatyzacja była możliwa, należy wstawiać korekty połączone z elementami modelu. W ten sposób, wszystkim Arkuszom podlegającym tym korektom zostaną automatycznie nadane nowe numery rewizji.

revision_workflow_detailed.png 

Etapy procedury:

Pierwsza wersja

Utwórz pierwszą wersję. Zazwyczaj zawiera ona wszystkie arkusze w projekcie.

Zamknij wersję.

Korekty i rewizje

ARCHICAD automatycznie dokumentuje korekty na rewizjach arkuszy, pod warunkiem, że korekty połączone są z elementami oraz że Rysunki na arkuszach są aktualne.

W miarę postępu prac nad projektem, należy dodawać korekty i łączyć je z elementami modelu (można użyć Znaczników oraz/lub Chmurek).

Korekty te zostaną dodane automatycznie do Historii rewizji arkusza na każdym arkuszu, na którym nastąpiła korekta: czyli na każdym arkuszu zawierającym element powiązany z korektą.

Automatycznie zostanie utworzona nowa Rewizja arkusza po wprowadzeniu nowej korekty na arkuszu od ostatniej wersji.

Korekta pojawi się na każdym arkuszu, który obejmuje, ale tylko na jednej Rewizji danego arkusza.

Wszelkie korekty można dodać ręcznie do Rewizji arkusza.

Edytować można jedynie najnowszą rewizję danego arkusza. Danych Rewizji (oraz korekt) wprowadzonych we wcześniejszych, już wydanych arkuszach, nie można zmieniać.

Kolejne wersje

Wykonaj aktualizację rysunku dla każdej teczki arkuszy.

Utwórz kolejną wersję. Wszystkie arkusze posiadające nową rewizję wykonaną od ostatniej wersji oraz wszystkie nowe arkusze zostaną automatycznie uwzględnione w drugiej wersji.

Usuń niepotrzebne arkusze z drugiej wersji.

Zamknij i wydaj wersję

Zamknij wersję. Rewizje arkusza zostaną zakończone.

Sprawdź zawartość wersji. Jeśli natkniesz się na błędy, możesz ponownie otworzyć wersję, naprawić błędy i zamknąć raz jeszcze.

Publikuj zawartość wersji z Publikatora (albo każdy zestaw publikacji objęty zmianami lub tylko zmienione arkusze w bieżącym zestawie publikacji.)

Kontynuuj pracę nad modelem. Wszelkie dalsze korekty arkusza spowodują automatyczne wygenerowanie nowej Rewizji arkusza.