Módosítások kezelése munkamenet

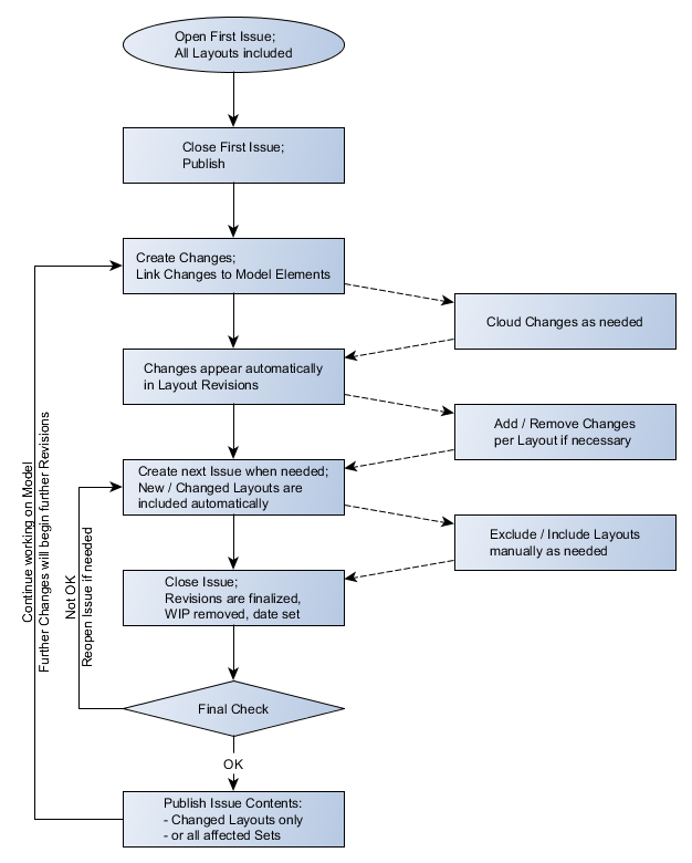
A következő táblázat és az azt követő összefoglaló a Módosítások kezelése munkamenetet mutatja be, amely a tervlapmódosítások automatizálását lehetővé tévő ARCHICAD funkciókra épül. Az automatizált folyamat működése érdekében olyan változtatásokat kell végrehajtani, amelyek a modell elemeihez vannak kapcsolva. Így a módosítások által érintett összes tervlap automatikusan új verziószámot kap.

revision_workflow_detailed.png 

A munkamenet lépései:

Első kiadás

Hozza létre az első kiadást. Ez általában tartalmazza a tervben lévő összes tervlapot.

Zárja le a kiadást.

Módosítások és változatok

Az ARCHICAD automatikusan Tervlap változatokon tárolja az elvégzett módosításokat, amennyiben a Változtatások elemekhez vannak kapcsolva, és a tervlapokon található rajzok naprakészek.

A terv készítése során készítsen változtatás bejegyzéseket, és rendelje hozzá azokat a modell elemeihez (szükség esetén használjon Jelölőket és/vagy Felhőket).

A program ezeket a változtatásokat a módosítással érintett összes tervlap (azaz azok a tervlapok, amelyek változtatáshoz kapcsolt elemet tartalmaznak) módosítási előzményeibe menti automatikusan.

Amint a tervlap legutóbbi kiadásához képest új módosítás történik a tervlapon, automatikusan egy új tervlapváltozat jön létre.

A változtatás az összes érintett tervlapon megjelenik, azonban egy adott tervlapon belül csak egyetlen változaton lesz látható.

A tetszőleges típusú módosítások manuálisan is hozzáadhatók a tervlap változatokhoz.

Az egyes tervlapokon belül csak a legutóbbi változat szerkeszthető. A korábbi, már kiadott tervlapok változatainak (módosításainak) adatai nem módosíthatók.

Egymást követő kiadások

Végezze el a rajzok frissítését a teljes Tervlapkönyvre vonatkozóan.

Hozza létre a következő kiadást. A korábbi kiadás óta új változattal rendelkező tervlapok, illetve az új tervlapok automatikusan a második kiadásba kerülnek.

A nem kívánt tervlapokat távolítsa el a második kiadásból.

Kiadás lezárása és publikálása

Zárja le a kiadást. A tervlap módosítások ekkor lezárásra kerülnek.

Tekintse át a kiadás tartalmát. Ha hibát talál, újra megnyithatja a kiadást, majd a módosítás elvégzése után ismét bezárhatja azt.

Publikálja a kiadás tartalmát (vagy az összes érintett publikálási készletet, vagy csak az aktuális publikálási készleten belüli módosított tervlapokat) a Publikálóban.

Folytassa a munkát a modellen. A tervlapon végzett összes további módosítással automatikusan egy új tervlapváltozat jön létre.