수정 버전 관리 워크플로

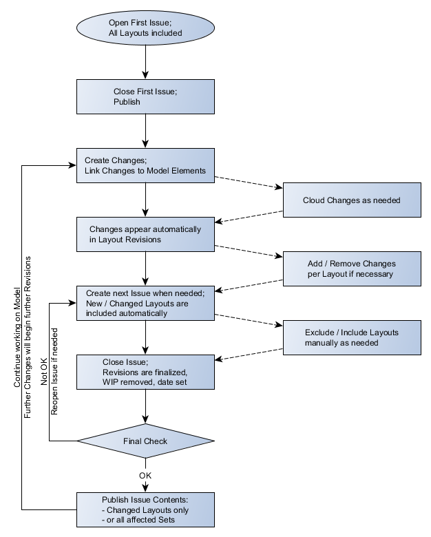
이 차트와 뒤따르는 요약은 레이아웃 수정을 자동화하는 ARCHICAD 기능을 활용한 수정 버전 관리 워크플로에 대해 설명합니다. 이 자동화 기능이 작동하려면 모델 요소에 연결되는 변경 항목을 배치해야 합니다. 이러한 방식으로 이러한 변경에 영향을 받는 모든 레이아웃에 자동으로 새로운 수정 버전 번호가 부여됩니다.

revision_workflow_detailed.png 

워크플로 단계:

최초 전송 세트

최초 전송 세트 만들기. 이는 일반적으로 프로젝트의 모든 레이아웃을 포함합니다.

전송 세트 닫기.

변경 및 수정 버전

변경이 요소와 링크되고, 레이아웃의 드로잉이 최신인 경우 ARCHICAD는 레이아웃 수정 버전의 변경을 자동으로 추적합니다.

프로젝트가 진행됨에 따라 변경을 생성하고 이들을 모델의 요소에 링크합니다(원하는 경우 마커 및/또는 클라우드 사용).

이러한 변경들은 변경의 영향을 받는 모든 레이아웃(즉, 변경에 링크된 요소를 포함하는 모든 레이아웃)에 대한 레이아웃 수정 내역에 자동으로 추가됩니다.

최종 세트 닫기 이후 레이아웃에 새로운 변경이 나타나는 즉시 새로운 레이아웃 수정 버전이 자동으로 생성됩니다.

영향을 받는 모든 레이아웃에 변경이 나타나지만 주어진 레이아웃의 하나의 수정 버전에만 변경이 나타납니다.

모든 요소의 변경 또한 레이아웃 수정 버전에 수동으로 추가할 수 있습니다.

주어진 레이아웃의 최종 수정 버전만 편집할 수 있습니다. 이전에 이미 전송된 레이아웃의 수정 데이터(와 변경사항)은 수정될 수 없습니다.

후속 전송 세트

전체 레이아웃 북에 대한 드로잉 업데이트를 수행합니다.

다음 전송 세트를 생성합니다. 이전 전송 세트 이후로 새로운 수정이 있는 모든 레이아웃과 새로운 레이아웃은 자동으로 두 번째 전송 세트에 포함됩니다.

두 번째 전송 세트에서 불필요한 레이아웃을 제거합니다.

닫기 및 전송 세트 출판

전송 세트 닫기. 이제 레이아웃 수정이 완료됩니다.

전송 세트의 콘텐츠를 검토합니다. 문제가 확인된 경우 전송 세트를 다시 열고 수정한 다음 다시 닫습니다.

출판에서 전송 세트의 콘텐츠를 출판합니다(영향받는 모든 출판 세트 또는 현재 출판 세트에서 변경된 레이아웃만).

모델에 작업을 계속합니다. 레이아웃에 대한 추가 변경이 있는 경우 새로운 레이아웃 수정 버전이 자동으로 생성됩니다.