版本管理工作流

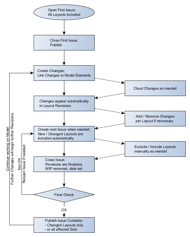
改圖表及以下的概述,描述了利用ARCHICAD功能讓您的佈圖版本自動化的版本管理工作流。對於這種全自動的工作,您必須放置連接到模型元素的變更。這樣,受這些變化影響的所有佈圖將自動給出一個新的版本號。

revision_workflow_detailed.png 

工作流的階段:

首個傳遞集

創建首個傳遞集。這通常包含您專案中的所有佈圖。

關閉傳遞集。

變更和修訂

如果您的變更被鏈接到元素上,並且如果佈圖上的圖形是最新的時,ARCHICAD自動追蹤在佈圖修訂中的變更。

鎖著專案的發展,創建變更條目並將它們鏈接到模型中的元素上 (如果需要,使用標記和/或雲)。

這些變更將被自動添加到受變更影響的每個佈圖的佈圖修訂歷史中:即,每個佈圖都包含鏈接到變更的元素。

只要佈圖在上一次傳遞集之後出現了新的變更,一個新的“佈圖修訂”就會自動創建。

變更將出現在受影響的每個佈圖中,但是只在給定佈圖的單個修訂上。

任何性質的變更也能被手動添加到佈圖修訂中。

只有任意給定佈圖的最新修訂是可編輯的。任何之前已傳遞的佈圖的修訂數據(和變更)都無法修改。

後續傳遞集

對整個圖冊進行圖形更新。

創建下一個傳遞集 在上一個傳遞集之後有新的“修訂”的所有佈圖以及新的佈圖都會自動包含在第二個傳遞集中。

刪除第二個傳遞集中任何不需要的佈圖。

關閉併發佈傳遞集

關閉傳遞集。佈局修訂定稿。

審閱傳遞集內容。如果發現問題,您可以重啓傳遞集,解決問題,再關閉傳遞集。

從發佈器發佈傳遞集內容(所有受影響的發佈器集,或者僅當前發佈器中被更改的佈圖)。

在模型中繼續工作。佈圖中任意進一步的變更將自動生成一個新的佈圖修訂。