Fluxo de Trabalho da Gestão da Revisão

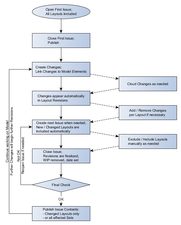
Este gráfico e o sumário que se segue, descrevem um fluxo de trabalho da gestão da Revisão que tira partido das funcionalidades que automatizam as suas Revisões de Layout. Para que este automatismo funcione, deverá colocar as Alterações que estejam vinculadas aos elementos do modelo. Desta forma, a todos os Layouts afectados por estas Alterações é fornecido automaticamente um novo número de Revisão.

revision_workflow_detailed.png 

Fases do Fluxo de Trabalho:

Primeiro Conjunto de Edição

Crie o primeiro Conjunto de Edição. Isto inclui tipicamente todos os Layouts no seu projecto.

Feche o Conjunto de Edição.

Alterações e Revisões

O Archicad regista automaticamente as suas alterações nas Revisões do Layout, desde que as suas Alterações estejam vinculadas a elementos e que os Desenhos nos Layouts estejam actualizados.

À medida que o projecto se desenvolve, crie entradas e ligue-as aos elementos no modelo (utilize Marcadores e/ou Nuvens, se pretender).

Estas Alterações são automaticamente adicionadas ao Histórico de Revisão de Layouts de cada Layout afectado pela Alteração; isto é, cada Layout contém um elemento que está vinculado a uma Alteração.

Uma nova Revisão de Layout é automaticamente criada logo que as novas Alterações surjam desde o seu último Conjunto de Edição.

Aparecerá uma alteração em todos os Layouts que seja afectados, mas apenas numa única Revisão de um determinado Layout.

Alterações de qualquer natureza também podem ser adicionadas manualmente a uma Revisão de Layout.

Apenas a última Revisão de um determinado Layout é editável. Os dados (e alterações) da Revisão de qualquer Layout anterior, já transmitido não pode ser modificado.

Conjuntos de Edição Subsequentes

Efectuar uma Actualização do Desenho para todo o Livro de Layouts.

Crie o seguinte Conjunto de Edição. Todos os Layouts que tenham uma nova Revisão desde o último Conjunto de Edição, e todos os Layouts novos são automaticamente incluídos no Segundo Conjunto de Edição.

Remover quaisquer Layouts desnecessários do segundo Conjunto de Edição.

Fechar e Publicar o Conjunto de Edição

Feche o Conjunto de Edição. As Revisões do Layout estão agora finalizadas.

Rever os conteúdos do Conjunto de Edição. Se vir problemas, pode reabrir o Conjunto de Edição, arranjá-lo e, em seguida voltar a fechá-lo.

Publicar os conteúdos do Conjunto de Edição do Publicador (ou todos os Conjuntos Publicadores afectados, ou apenas os Layouts alterados no Conjunto Publicador actual).

Continuar a trabalhar no modelo. A cada alteração adicional num Layout será automaticamente criada uma Revisão de Layout nova.