1.Ative a ferramenta Abertura.
2.Nas Definições de Abertura ou na Caixa de Informações, defina a geometria básica, a forma e o ponto de inserção da Abertura, conforme necessário. (As Definições são descritas abaixo.)
3.Passe o mouse sobre o elemento associado (por exemplo, Parede) no qual será colocada a abertura. O destaque do pré-posicionamento indica a geometria da Abertura e seu elemento associado.
Se o cursor estiver acima de vários elementos associados potenciais, use o Tab do teclado para alternar o destaque entre eles.
Comentários:
–Mesmo se o elemento hospedeiro for parte de um Módulo Associado ou reservado por outro usuário - você pode colocar a Abertura.
–A geometria da Abertura é medida em relação ao elemento associado e se move junto com este.
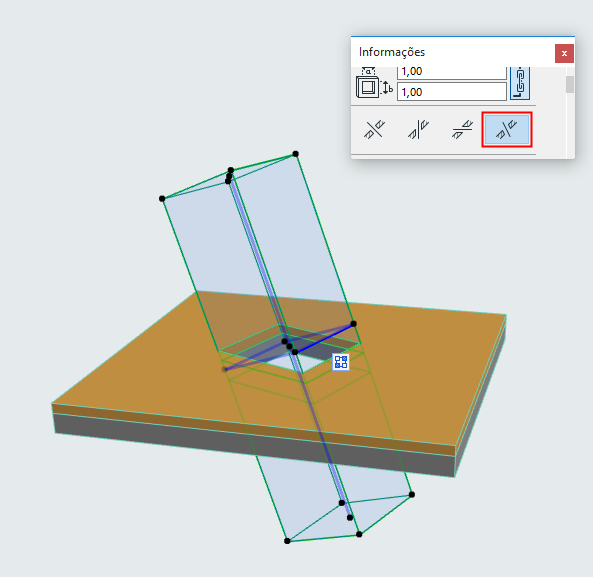
4.Clique para posicionar a Abertura, dependendo de sua forma e Orientação (veja abaixo).
Forma
Escolha uma forma de Abertura: Retangular, Circular, Poligonal.
•Se você editar a forma de uma Abertura retangular ou circular, ela mudará automaticamente para poligonal.
Exceção: Uma Abertura em forma elipse não se torna um polígono.
•Você também pode usar a Vara Mágica para colocar uma abertura poligonal.
A orientação define a extrusão da Abertura em relação ao elemento associado: Alinhado, Vertical, Horizontal ou Personalizada.
Alinhado (padrão)
A Abertura Alinhada é perpendicular à linha ou plano de referência do elemento hospedeiro, na direção mais lógica, dependendo do hospedeiro:
•Abertura em uma Laje ou Malha é vertical
•Abertura em uma Parede ou Viga reta é horizontal
•Abertura em uma Parede Inclinadas é perpendicular
Uma Abertura colocada com o método Alinhado permanece conectada à linha ou ao plano de referência do elemento hospedeiro.
Vertical
Exemplos de Aberturas verticais:
Horizontal
Clique uma vez para colocar a Abertura horizontal e clique novamente para definir a direção da extrusão:

Personalizado
Arraste, espelhe ou gire uma Abertura existente em qualquer posição.
•Disponível para uma Abertura existente selecionada. (Não disponível como método de entrada padrão.)
•Você pode alterar uma Abertura selecionada com orientação personalizada e alterar sua orientação para Alinhada, Vertical ou Horizontal. No entanto, a orientação personalizada anterior é perdida.
Por padrão, uma Abertura se estende infinitamente - conforme definido na opção Limites na Caixa de Informações ou nas Definições da Abertura.
Uma Abertura “Infinita” significa que seu comprimento não depende da geometria do elemento de corte: se a espessura da parede for aumentada, a Abertura ainda a cortará.
Uma Abertura também pode ser definida como limitada em um ou ambos os lados.
Consulte Usar Abertura Limitada para Criar Nicho ou Rebaixo.
Posicione o ponto de inserção da Abertura em qualquer um dos 9 pontos no retângulo delimitador.
Em 3D, o vetor de extrusão azul indica a posição do ponto de inserção.
•Se você redimensionar a Abertura numericamente, o ponto de inserção permanecerá fixo.
•Se você redimensionar a Abertura graficamente, o ponto central da abertura permanecerá fixo - independentemente do ponto de inserção.
A elevação da Abertura é medida a partir do Piso de Origem do elemento associado até o ponto Inserção da Abertura. Este é o valor da altura do ponto de inserção.
•Em 3D: Clique para posicionar a abertura graficamente em qualquer elevação.
•Na Planta:
–A altura do ponto de inserção da Abertura em um elemento vertical (por exemplo, Parede) é medida pelo piso de origem do elemento associado.
–Ao colocar uma Abertura localizada em uma Viga, a altura do ponto de inserção é indicada a partir do piso acima.
–Para uma Abertura colocada em uma Laje ou Malha: a altura do ponto de inserção segue a elevação do elemento hospedeiro.