版本管理工作流

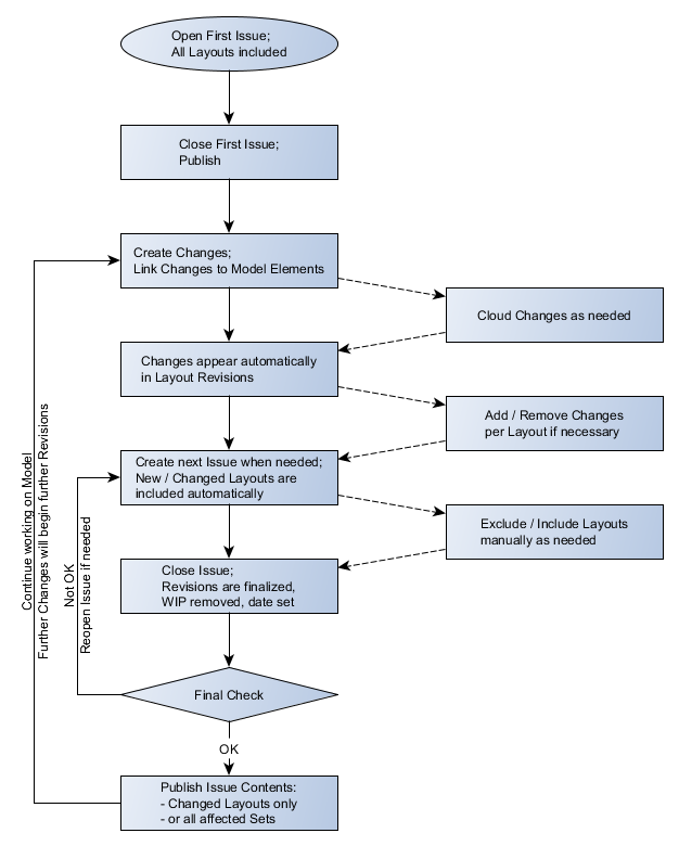
本图和后面的摘要描述了基于自动版面修订的修订管理工作流程。 对于这种全自动的工作,您必须放置连接到模型元素的变更。这样,受这些变化影响的所有布图将自动给出一个新的版本号。

revision_workflow_detailed.png 

工作流的阶段:

首个传递集

创建首个传递集。这通常包含您项目中的所有布图。

关闭传递集。

变更和修订

如果您的变更被链接到元素上,并且如果布图上的图形是最新的时,Archicad自动追踪在布图修订中的变更。

锁着项目的发展,创建变更条目并将它们链接到模型中的元素上 (如果需要,使用标记和/或云)。

这些变更将被自动添加到受变更影响的每个布图的布图修订历史中:即,每个布图都包含链接到变更的元素。

只要布图在上一次传递集之后出现了新的变更,一个新的“布图修订”就会自动创建。

变更将出现在受影响的每个布图中,但是只在给定布图的单个修订上。

任何性质的变更也能被手动添加到布图修订中。

只有任意给定布图的最新修订是可编辑的。任何之前已传递的布图的修订数据(和变更)都无法修改。

后续传递集

对整个图册进行图形更新。

创建下一个传递集 在上一个传递集之后有新的“修订”的所有布图以及新的布图都会自动包含在第二个传递集中。

删除第二个传递集中任何不需要的布图。

关闭并发布传递集

关闭传递集。布局修订定稿。

审阅传递集内容。如果发现问题,您可以重启传递集,解决问题,再关闭传递集。

从发布器发布传递集内容(所有受影响的发布器集,或者仅当前发布器中被更改的布图)。

在模型中继续工作。布图中任意进一步的变更将自动生成一个新的布图修订。