Správa revizí - pracovní postup

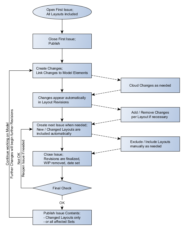
Tato tabulka a následující shrnutí popisují pracovní postup správy revizí založený na automatickém revidování výkresů. Proces je založen na vkládání tzv. změn, které jsou asociovány s prvky modelu. Na základě toho, jsou pak všechny výkresy ovlivněné danou změnou automaticky označeny číslem revize.

revision_workflow_detailed.png 

Fáze pracovního postupu:

První vydání/edice dokumentace

Vytvořte první edici/vydání dokumentace. Ta obvykle obsahuje všechny výkresy vašeho projektu.

Uzavřete edici.

Změny a revize

Archicad nyní automaticky zaznamenává provedené změny na výkresech za předpokladu, že jsou změny asociovány s prvky a kresby na výkresech jsou aktualizovány.

V průběhu vývoje projektu vytváříte změny, které asociujete s prvky v modelu (pomocí značek a revizních obláčků).

Tyto změny jsou automaticky přidávány do historie revizí každého výkresu, kterého se změna týká: tj. každý výkres obsahující prvek provázaný se změnou.

Revize výkresu se vytvoří automaticky, jakmile se na něm objeví nová změna od jeho posledního vydání.

Změna se projeví na každém výkresu, kterého se týká, avšak pouze v jedné revizi daného výkresu.

Změny nejrůznějšího druhu mohou být do revize výkresu přidány i ručně.

Editovatelná je vždy pouze poslední revize daného výkresu. Revize (a změny) dřívějších již vydaných výkresů nemohou být upraveny.

Další edice

Proveďte aktualizaci všech kreseb ve výkresové složce.

Vytvořte další edici/vydání dokumentace. Všechny výkresy s novou revizí od posledního vydání a popř. nové výkresy jsou automaticky zahrnuty v druhém vydání.

Odstraňte případné nepotřebné výkresy ze druhé edice.

Uzavření a publikace edice

Uzavřete edici. Revize výkresu jsou nyní dokončeny.

Prohlédněte si obsah edice. Pokud zjistíte problémy, můžete edici znovu otevřít, upravit a opět zavřít.

Exportujte obsah edice pomocí publikace (buď celou sadu publikace nebo pouze upravené výkresy v aktuální sadě publikace.)

Pokračujte v práci na modelu. Případná další změna na výkresu automaticky vygeneruje novou revizi výkresu.