Рабочий Процесс Управления Редакциями

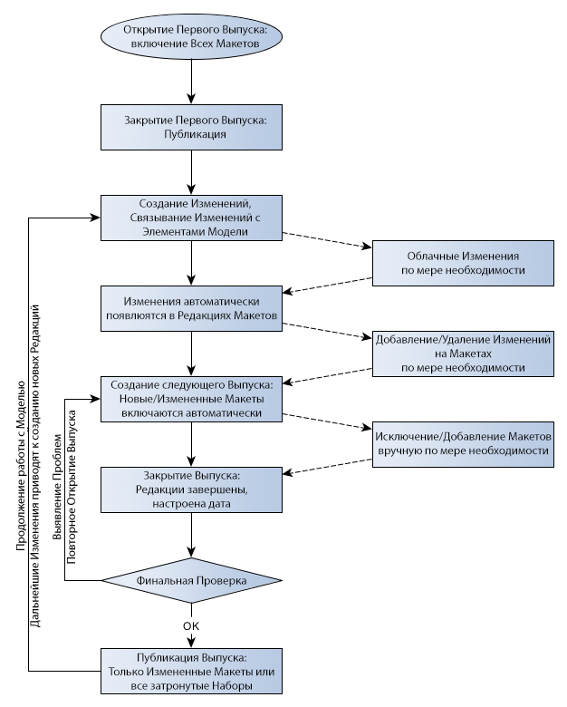
Эта диаграмма и следующее за ней пояснение описывают рабочий процесс управления Редакциями, основанный на автоматизированной проверке Макетов. Для автоматизации процесса необходимо создание Изменений, связанных с элементами модели. Таким образом, все Макеты, относящиеся к этим Изменениям, автоматически получают новый номер Редакции.

revision_workflow_detailed.png 

Стадии Рабочего процесса:

Первый Выпуск

Создайте Первый Выпуск. Чаще всего он содержит все Макеты проекта.

Закройте Выпуск.

Изменения и Редакции

Archicad автоматически отслеживает изменения в Редакциях Макетов, при условии, что Изменения привязаны к элементам, и при условии того, что размещенные в Макетах Чертежи обновлены.

По мере разработки проекта, создавайте записи Изменений и привязывайте их к элементам модели (используя Маркеры и/или Облака при желании).

Эти Изменения автоматически добавляются в Историю Редакций каждого Макета, связанного с Изменениями: то есть в каждый Макет, содержащий элемент, к которому привязано Изменение.

Новая Редакция Макета создается автоматически сразу после появления нового Изменения на Макете с момента его последнего Выпуска.

Изменение будет отображаться на каждом Макете, который оно затрагивает, но только в одной единственной Редакции данного Макета.

Можно также добавлять вручную Изменения в Редакции Макетов.

Возможна правка только последней Редакции любого конкретного Макета. Данные Редакции (и изменения) любого ранее выпущенного Макета нельзя изменить.

Последующие Выпуски

Обновите Чертежи всей Книги Макетов.

Создайте новый Выпуск. Все Макеты, имеющие новую Редакцию с момента предыдущего Выпуска, а также все новые Макеты будут автоматически включены во Второй Выпуск.

Удалите ненужные Макеты из второго Выпуска.

Закройте и Опубликуйте Выпуск

Закройте Выпуск. Редакции Макетов теперь завершены.

Проверьте состав Выпуска. Заметив проблемы, вы можете повторно открыть Выпуск, устранить их, а затем снова закрыть Выпуск.

Опубликуйте Выпуск при помощи Издателя (можно опубликовать все затронутые Наборы Издателя или только измененные Макеты текущего Набора Издателя).

Продолжите работу над моделью. Любое дальнейшее изменение Макетов приведет к автоматическому созданию новой Редакции Макетов.