Indexverwaltung - Workflow

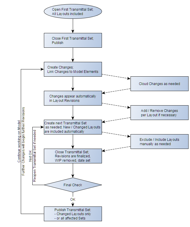
Diese Grafik und die folgende Zusammenfassung beschreiben einen Revisions-Workflow auf Basis der automatisierten Layout-Revisionierung. Damit dieser Automatismus funktioniert, müssen Sie Änderungseinträge platzieren, die mit Modellelementen verbunden sind. Auf diese Weise erhalten alle Layouts, die von diesen Änderungen betroffen sind, eine neue Indexnummer.

revision_workflow_detailed.png 

Phasen des Arbeitsablaufs:

Erste Ausgabe

Erstellen Sie das erste Ausgabe-Set. Dies umfasst typischerweise alle Layouts in Ihrem Projekt.

Schließen Sie das Ausgabe-Set.

Änderungen und Indizes

MEP Designer protokolliert automatisch alle Ihre Änderungen an Layoutindizes, sofern Ihre Änderungseinträge mit Elementen verknüpft sind, und sofern die Zeichnungen in den Layouts aktuell sind.

Während sich das Projekt weiter entwickelt, erstellen Sie Änderungseinträge und verknüpfen Sie mit Elementen in dem Modell (verwenden Sie ggf. Marker und/oder Wolken).

Diese Änderungen werden automatisch der Layout-Indexhistorie aller von der Änderung betroffenen Layouts hinzugefügt, also allen Layouts, die ein mit der Änderung verknüpftes Element enthalten.

Ein neuer Layoutindex wird automatisch erstellt, sobald in einem Layout eine Änderung seit der letzten Ausgabe vorgenommen wird.

Eine Änderung tritt an jedem betroffenen Layout auf, aber nur an einem einzigen Index eines bestimmten Layouts.

Änderungen aller Art können an Layoutindizes auch manuell vorgenommen werden.

Nur der neueste Index eines bestimmten Layouts kann bearbeitet werden. Die Indexdaten (und die Änderungen) früherer, bereits ausgegebener Layouts können nicht geändert werden.

Nachfolgende Ausgabe-Sets

Aktualisieren Sie das gesamte Layoutbuch.

Erstellen Sie die nächste Ausgabe. Alle Layouts mit einem neuen Index seit der letzten Ausgabe sowie alle neuen Layouts sind automatisch in der zweiten Ausgabe enthalten.

Entfernen Sie alle nicht erforderlichen Layouts aus der zweiten Ausgabe.

Ausgabe-Set schließen und publizieren

Schließen Sie das Ausgabe-Set. Die Layoutindizes sind jetzt fertiggestellt.

Überprüfen Sie den Inhalt des Ausgabe-Sets. Wenn Probleme vorliegen, können Sie das Ausgabe-Set erneut öffnen, das Problem beheben und das Set wieder schließen.

Exportieren Sie Ausgabeinhalte vom Publisher aus (entweder jedes betroffene Publisher-Set, oder nur die geänderten Layouts im aktuellen Publisher-Set.)

Setzen Sie die Arbeit am Modell fort. Alle weiteren Änderungen an einem Layout erzeugen automatisch einen neuen Layoutindex.