Procedura di gestione delle revisioni

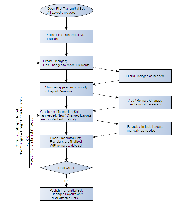
Questo grafico, e il riepilogo che segue, descrivono un flusso di lavoro per la gestione delle revisioni basato sulla revisione automatica dei layout. Perché l'automatismo possa funzionare è necessario eseguire modifiche che sono connesse agli elementi del modello. In questo modo tutti i Layout coinvolti da queste modifiche riceveranno automaticamente un nuovo numero di revisione.

revision_workflow_detailed.png 

Fasi della procedura:

Primo Set di Trasmissione

Creare il Primo Set di Trasmissione. Questo solitamente comprende tutti i Layout del progetto.

Chiudere il Set di Trasmissione.

Modifiche e revisioni

MEP Designer tiene automaticamente traccia delle modifiche sulle Revisioni dei layout, a condizione che le Modifiche siano collegate agli elementi, e che i disegni sui Layout siano aggiornati.

Man mano che il progetto si sviluppa, creare le voci di Modifica e collegarle agli elementi nel modello (usare i Marker e/o le Nuvole se opportuno).

Queste modifiche vengono automaticamente aggiunte alla Storico Revisioni Layout di ciascun Layout interessato dalla modifica, ossia di ciascun Layout contenente un elemento che è collegato ad una modifica.

Non appena un nuovo cambiamento rispetto all'ultimo Set di Trasmissione compare su un Layout viene automaticamente creata una nuova Revisione layout.

Le modifiche compaiono su tutti i Layout interessati, ma soltanto su una sola Revisione di ciascun Layout.

Le modifiche di qualsiasi natura possono anche essere aggiunte manualmente ad una Revisione layout.

Solamente la revisione più recente di ciascun Layout è editabile. I dati di revisione (e le modifiche) dei Layout precedenti e già uniti ad un Set di Trasmissione non possono più essere modificati.

Set di Trasmissione successivi

Eseguire un Aggiornamento disegno per l'intero Book di Layout.

Creare il successivo Set di Trasmissione. Tutti i layout che hanno una nuova revisione rispetto al Set di Trasmissione precedente più tutti i nuovi Layout sono automaticamente inclusi nel secondo Set di Trasmissione.

Rimuovere gli eventuali layout non necessari dal secondo Set di Trasmissione.

Chiudere e pubblicare il Set di Trasmissione

Chiudere il Set di Trasmissione. Le Revisioni layout vengono ora finalizzate.

Esaminare il contenuto del Set di Trasmissione. Se si riscontrano problemi, è possibile riaprire il Set di Trasmissione, correggerlo e poi richiuderlo.

Pubblicare Contenuti Set di Trasmissione dal Publisher (o tutti i Set di Pubblicazione interessati, o solo i Layout modificati nel Set di Pubblicazione corrente.)

Continuare a lavorare sul modello. Qualsiasi ulteriore modifica su un layout genererà automaticamente una nuova revisione di layout.