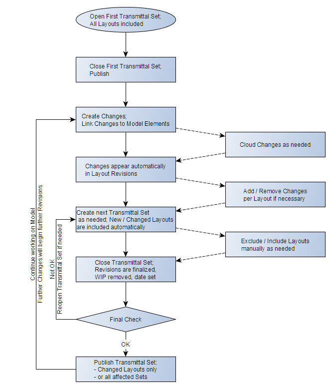
Fluxo de Trabalho do Gerenciamento de Revisões

Este gráfico, bem como o resumo que se segue, descreve um fluxo de trabalho de Gerenciamento de Revisão, que aproveita os recursos ARCHICAD que automatizam suas Revisões de Leiaute. Para este automatização do trabalho, você deve indicar as alterações que estão ligadas aos elementos do modelo. Desta forma, a todos os Leiautes afetados por estas mudanças é dado automaticamente um novo Número de Revisão.

revision_workflow_detailed.png 

Fases de Fluxo de Trabalho:

Primeira Emissão

Crie a primeira Emissão. Isto normalmente inclui todos os Leiautes no seu projeto.

Feche a Emissão.

Alterações e Revisões

ARCHICAD rastreia automaticamente as alterações nas Revisões de Leiaute, desde que as Alterações estejam vinculadas a elementos, e desde que os Desenhos nos Leiautes estejam atualizados.

Á medida que o projeto se desenvolve, crie entradas de Alterações e vincule-as aos elementos do modelo (use Marcadores e/ou Nuvens se desejar).

Estas Alterações são automaticamente adicionadas ao Histórico de Revisão do Leiaute de cada Leiaute afetado pela Alteração: ou seja, cada Leiaute contendo um elemento que esteja vinculado a uma Alteração.

Uma nova Revisão de Leiaute é automaticamente criada tão logo surge uma nova Alteração num Leiaute desde a última emissão.

Uma Alteração vai aparecer em cada Leiaute que é afetado, mas apenas em uma única Revisão de um determinado Leiaute.

As alterações de qualquer natureza também podem ser adicionadas manualmente a uma Revisão de Leiaute.

Somente a última Revisão de um determinado Leiaute é editável. Os dados da Revisão (e alterações) de qualquer Leiaute anterior já emitido não podem ser modificados.

Emissões Subsequentes

Faça uma Atualização de Desenho para todo o Livro de Leiaute.

Crie a próxima Emissão. Todos os Leiautes com uma nova Revisão desde a Emissão anterior, além de quaisquer novos Leiautes, são automaticamente incluídos na Segunda Emissão.

Remova todos os Leiautes desnecessários da segunda Emissão.

Fechar e Publicar Emissão

Feche a Emissão. As Revisões de Leiaute estão finalizadas.

Revise os conteúdos da Emissão. Se você observar problemas, você pode reabrir a Emissão, corrigi-la, em seguida, fechá-la novamente.

Publique os conteúdos da Emissão do Publicador (ou todos os Conjuntos Publicadores afetados, ou apenas os Leiautes alterados no Conjunto Publicador atual.)

Continue trabalhando no modelo. Qualquer outra alteração em um Leiaute irá gerar automaticamente uma nova Revisão de Leiaute.