Revision Management Workflow

NOT AVAILABLE in ARCHICAD STAR(T) Edition 2022

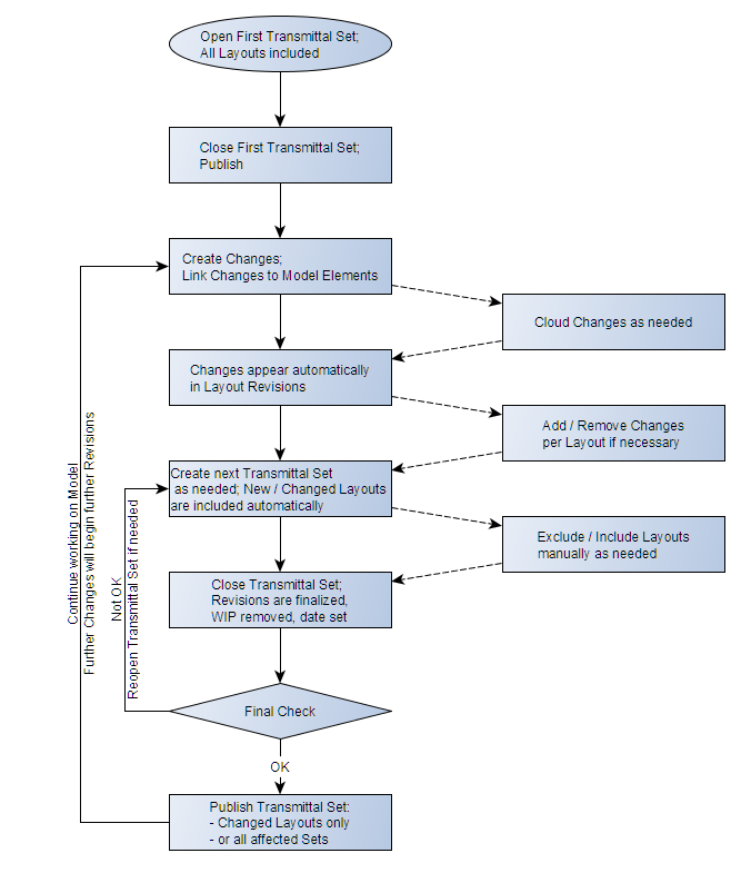
This chart, and the summary that follows, describe a Revision management workflow which takes advantage of ARCHICAD features that automate your Layout Revisions. For this automation to work, you must place Changes that are connected to model elements. This way, all Layouts affected by these Changes are automatically given a new Revision number.

revision_workflow_detailed.png 

Phases of the Workflow:

First Transmittal Set

Create the First Transmittal Set. This typically includes all the Layouts in your project.

Close the Transmittal Set.

Changes and Revisions

ARCHICAD automatically tracks your changes on Layout Revisions, provided that your Changes are linked to elements, and provided that Drawings on the Layouts are up to date.

As the project develops, create Change entries and link them to elements in the model (use Markers and/or Clouds if desired).

These Changes are automatically added to the Layout Revision History of every Layout affected by the Change: that is, every Layout containing an element that is linked to a Change.

A new Layout Revision is created automatically as soon as a new Change appears on a Layout since its last Transmittal Set.

A Change will appear on every Layout that is affected, but on only one single Revision of a given Layout.

Changes of any nature can also be added manually to a Layout Revision.

Only the latest Revision of any given Layout is editable. The Revision data (and changes) of any earlier, already transmitted Layout cannot be modified.

Subsequent Transmittal Sets

Do a Drawing Update for the entire Layout Book.

Create the next Transmittal Set. All Layouts having a new Revision since the previous Transmittal Set, plus any new Layouts, are automatically included in the Second Transmittal Set.

Remove any unneeded Layouts from the second Transmittal Set.

Close and Publish Transmittal Set

Close the Transmittal Set. Layout Revisions are now finalized.

Review the contents of the Transmittal Set. If you see problems, you can reopen the Transmittal Set, fix it, then close it again.

Publish Transmittal Set contents from the Publisher (either every affected Publisher Set, or just the changed Layouts in the current Publisher Set.)

Continue working on the model. Any further change on a Layout will automatically generate a new Layout Revision.