Procedura zarządzania rewizją

Funkcja NIEDOSTĘPNA w ARCHICADzie STAR(T) Edition 2022

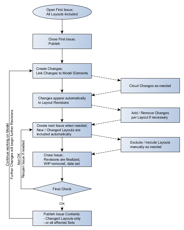
W poniższej tabeli i podsumowaniu opisano procedurę zarządzania rewizjami, która wykorzystuje funkcje dostępne w ARCHICADzie do zautomatyzowania rewizji arkuszy. Aby taka automatyzacja była możliwa, należy wstawiać korekty połączone z elementami modelu. W ten sposób, wszystkim Arkuszom podlegającym tym korektom zostaną automatycznie nadane nowe numery rewizji.

revision_workflow_detailed.png 

Etapy procedury:

Pierwsze wydanie

Utwórz pierwsze wydanie. Zazwyczaj zawiera ono wszystkie arkusze w projekcie.

Zamknij wydanie.

Korekty i rewizje

ARCHICAD automatycznie dokumentuje korekty na rewizjach arkuszy, pod warunkiem, że korekty połączone są z elementami oraz że Rysunki na arkuszach są aktualne.

W miarę postępu prac nad projektem, należy dodawać korekty i łączyć je z elementami modelu (można użyć Znaczników oraz/lub Chmurek).

Korekty te zostaną dodane automatycznie do Historii rewizji arkusza na każdym arkuszu, na którym nastąpiła korekta: czyli na każdym arkuszu zawierającym element powiązany z korektą.

Nowa rewizja arkusza zostaje utworzona automatycznie, gdy tylko na arkuszu pojawi się zmiana w stosunku do ostatniego wydania.

Korekta pojawi się na każdym arkuszu, który obejmuje, ale tylko na jednej Rewizji danego arkusza.

Wszelkie korekty można dodać ręcznie do Rewizji arkusza.

Edytować można jedynie najnowszą rewizję danego arkusza. Daty rewizji (i korekt) wcześniejszych, już wydanych arkuszy nie można zmienić.

Kolejne wydania

Wykonaj aktualizację rysunku dla każdej teczki arkuszy.

Utwórz kolejne wydanie. Wszystkie arkusze posiadające nową rewizję wprowadzoną od ostatniego wydania zostaną automatycznie uwzględnione w drugim wydaniu.

Usuń wszelkie niepotrzebne arkusze z drugiego wydania.

Zamknij i opublikuj wydanie

Zamknij wydanie. Rewizje arkusza zostaną zakończone.

Przejrzyj zawartość wydania. Jeśli zauważysz problemy, możesz ponownie otworzyć wydanie, rozwiązać je i zamknąć wydanie ponownie.

Teraz można opublikować zawartość wydania za pomocą Publikatora (wszystkie zestawy publikacji albo tylko arkusze zmienione w bieżącym zestawie publikacji)

Kontynuuj pracę nad modelem. Wszelkie dalsze korekty arkusza spowodują automatyczne wygenerowanie nowej Rewizji arkusza.