Flux d'activités de la Gestion des révisions

Non disponible dans Archicad Start Edition 2024

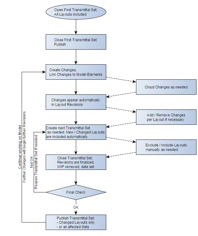
Cette illustration et le résumé qui suit décrivent un flux d'activités de gestion des révisions qui bénéficie des fonctions d'Archicad permettant d'automatiser la révision de vos mises en page. Pour que cet automatisme fonctionne, vous devez placer des Changements liés aux éléments de modèle. De cette manière, toutes les mises en page affectées par les Changements recevront un nouveau numéro de Révision.

revision_workflow_detailed.png 

Les étapes du flux d'activités :

Première édition

Créez la première édition. Ceci inclut toutes les mises en page de votre projet.

Fermez l'édition.

Changements et Révisions

Archicad suit automatiquement vos changements dans les Révisions de mise en page à condition que les Changements soient liés à des éléments et que les Dessins placés sur les Mises en page soient mis à jour.

Au fur et à mesure du développement du projet, créez des articles de Changement et liez-les à des éléments du modèle (utilisez des Marques et/ou des Nuages, si vous le souhaitez).

Ces Changements sont automatiquement ajoutés à l'Historique de révision de mise en page de chaque Mise en page affectée par le Changement, c'est-à-dire, chaque Mise en page qui contient un élément lié à un Changement.

Une nouvelle Révision de mise en page est créée automatiquement dès qu'un nouveau Changement apparaît sur une mise en page par rapport à sa dernière Edition.

Un Changement apparaît sur chaque Mise en page affectée, mais dans une seule Révision d'une Mise en page donnée.

Des Changements de tous types peuvent également être ajoutés manuellement à une Révision de mise en page.

Seule la dernière Révision d'une Mise en page donnée est éditable. Les données (et changements) de Révision d'une Mise en page antérieure et déjà éditée ne peuvent pas être modifiées.

Editions suivantes

Exécutez une mise à jour de tous les Dessins de l'ensemble du Carnet de mise en page.

Créez l'édition suivante. Toutes les Mises en page possédant une nouvelle Révision depuis la dernière Edition sont automatiquement incluse dans cette deuxième Edition, de même que toutes les Mise en page nouvelles.

Supprimez les Mises en page superflues de cette deuxième édition.

Fermer et publier l'Edition

Fermez l'édition. Les Révisions de mise en page sont désormais terminées.

Vérifiez le contenu de l'Edition. Si vous découvrez des erreurs, vous pouvez rouvrir l'édition, la corriger et la fermer à nouveau.

Publiez le contenu de l'Edition à partir de la palette Publier le projet (soit chaque Jeu de publication affecté, soit les mises en page modifiées du Jeu de publication courant seulement.)

Poursuivez votre travail sur le modèle. Tout changement apporté ultérieurement à une mise en page générera automatiquement une nouvelle Révision de mise en page.